|
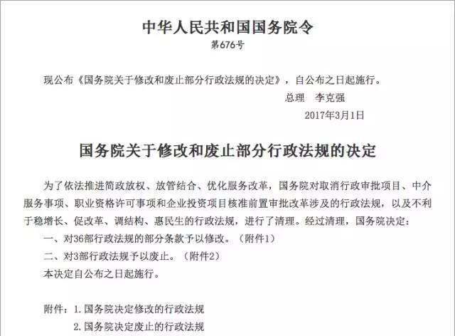
【直报网北京3月22日讯】(庶正康讯)3月21日,国务院发布《国务院关于修改和废止部分行政法规的决定》(国令第676号)(下称《决定》),对36部行政法规的部分条款予以修改,对3部行政法规予以废止。 ![]() ![]() ![]() 予以修改的内容包括,将《直销管理条例》第十一条修改为:“直销企业有关本条例第八条第一项、第二项、第三项、第五项、第六项、第七项所列内容发生重大变更的,应当依照本条例第九条第一款规定的程序报国务院商务主管部门批准。” 据了解,本次修改主要是针对《直销管理条例》第八条第四款要求的申请文件“符合国家标准的产品说明”内容发生重大变更时不再需要报商务部批准。 附件:原《直销管理条例》相关条款(2005年12月1日实施) 第八条 申请成为直销企业应当填写申请表,并提交下列申请文件、资料: (一)符合本条例第七条规定条件的证明材料; (二)企业章程,属于中外合资、合作企业的,还应当提供合资或者合作企业合同; (三)市场计划报告书,包括依照本条例第十条规定拟定的经当地县级以上人民政府认可的从事直销活动地区的服务网点方案; (四)符合国家标准的产品说明; (五)拟与直销员签订的推销合同样本; (六)会计师事务所出具的验资报告; (七)企业与指定银行达成的同意依照本条例规定使用保证金的协议。 第九条 申请人应当通过所在地省、自治区、直辖市商务主管部门向国务院商务主管部门提出申请。省、自治区、直辖市商务主管部门应当自收到申请文件、资料之日起7日内,将申请文件、资料报送国务院商务主管部门。国务院商务主管部门应当自收到全部申请文件、资料之日起90日内,经征求国务院工商行政管理部门的意见,作出批准或者不予批准的决定。予以批准的,由国务院商务主管部门颁发直销经营许可证。 申请人持国务院商务主管部门颁发的直销经营许可证,依法向工商行政管理部门申请变更登记。 国务院商务主管部门审查颁发直销经营许可证,应当考虑国家安全、社会公共利益和直销业发展状况等因素。
第十一条 直销企业有关本条例第八条所列内容发生重大变更的,应当依照本条例第九条第一款规定的程序报国务院商务主管部门批准。 (原标题:《直销管理条例》多项内容变更 符合标准的产品说明变更无需报商务部) 责任编辑:小宇 解读新闻热点、呈现敏感事件、更多独家分析,尽在以下微信公号,扫描二维码免费阅读。
|














